新加坡留学,初中、高中毕业读本;专升本;读硕士;
新加坡ERC创业管理学院
一、新加坡优势
新加坡一直致力于将本国打造成该地区的教育中心,在这个多种族多文化的国家里,不仅能够获得个人的成长和职业的发展,还能够进行跨文化交流。新加坡的生活条件堪称亚洲顶级水平且拥有现代化的教育、商业、体育和娱乐设施。这里的居民具有多元文化和语言背景,包容的多元民族融合环境,为留学生带来缤纷多彩的生活体验。新加坡全年气候温和而湿润,适宜生活。公共交通系统可靠高效,其站点遍布城市各处,足以满足留学生的通勤需求。作为一座学习和研究中心,新加坡的图书馆、博物馆以及实验室随处可见,人们可以很方便地参观和利用这些设施。新加坡以安全、低犯罪率和高生活质量而著称,是理想的求学目的国。
● 政府效率:排名No.1
● 经济自由度:排名No.1
● 经商环境:排名No.1
● 最具前瞻性的国家:排名No.1
● 全球智慧城市:排名No.1
● 全球最智慧城市:排名No.1
● 人才竞争力排名:全球No.2、亚洲No.1

1、一流的教育水平
新加坡拥有世界一流的教育体系,注重质量和创新,为学生提供了优质的学习环境。官方用语是英语,学校的全部课程用英文授课,就业、升学可以和英美澳加无缝对接。
2、安全的社会环境
新加坡以其安全的社会环境闻名。来到新加坡就读无需有人身安多元的文化环境全上的担忧。该国的低犯罪率、严格的法律和完善的基础设施确保了安全的环境,让学生专注于学习和个人成长。
3、多元的文化环境
新加坡社会非常多元化,主体民族是华族、印度族、马来族;还在新加坡立足全球有200多万来自全世界的工作者、永久居民、留学生。在新加坡可以体验丰富的文化,学生们可以沉浸在多元文化的环境中,培养包容性、宽容度、接纳不同观点。
4、在新加坡立足全球
新加坡人口共591万人,其中公民361万人,持外国护照的永久居科技发展前沿民53万人;在新加坡学习和就业的外国人230万人,其中国际留学生7万人;是亚洲国际化程度最高的城市之一,与来自全世界的人交流学习,培养全球视野。
5、科技发展前沿
新加坡是全球领先的半导体和精密工程制造中心,同时是亚洲金高质量的生活水平融中心,超过半数的世界500强亚太区总部设在新加坡,具有先进的设施和前沿研究,接触塑造未来的新兴技术。
6、高质量生活水平
新加坡的居民生活质量水平一直排在世界前端。世界一流的医疗保健、高效的公共交通、舒适的绿色空间和高标准的生活都可以在新加坡实现!来新加坡就读,体验均衡的生活方式,不仅有利于个人学业成长,也让身心都有所受益。

二、为什么选择ERC创业管理学院
ENTREPRENEUR RESOURCE CENTER
关于ERCl
ERCl成立于2003年,作为一所真正关心学生实践教育的商业院校,ERC学院得到了业界广泛的认可。我们致力为学生提供最新的商业知识、最实用的技能和积极的社会价值观。
我们培养学生成为批判性的思考者、创新解决方案的驱动者和稳健想法的实现者,并与不断上升的商业趋势和技术发展保持同步。我们坚信要培养学生的创业精神。我们提供的支持和环境在转变这一信念方面起着至关重要的作用。凭借着ERCl创业生态系统的社会关系网,我们能够在区域范围内为学生提供机会与平台,办公室共享空间,商业指导和潜在投资项目等。
我们开创了整体教育生态系统的概念,将理论知识与生活实践结合在教学中。因此我们的学生能够在商业世界和周围环境中产生积极的影响。在商业教育中,我们以创新的精神,向学生传递创新思维。
我们致力于将商业实践带到教学当中,我们强大的企业核心商业伙伴为学生提供获取各行业知识和企业就业的无限机会。培养学生的批判性思维和解决问题的能力,以适应不断变化的全球趋势。

ERCl的成就
◆ 首批获得新加坡教育部4年认证的学校
◆ LEARNERS'CHOICE AWARD
◆ PROMISING SME 500-2012;获得SMBA颁发的PROM-ISING 500中小企业奖
◆ 获得新加坡私立教育机构质量等级(SQC-PEOs)资格
◆ ERCI毕业生在新加坡拥有最高的总体就业率*和月薪总数**(资料提供:私立教育机构毕业生就业调查2015/16*私立教育机构毕业生就业调查2016/17**)
◆ 获得Case Trust认证,证明ERCI在良好学生福利和高质量标准方面取得的成绩
◆ 2016年7月16日,ERC学院在新加坡探索中心(SDC)举办的全国青年企业家大赛(Youth Entrepreneurs Competition)中荣获冠军



ERCI的优势
◆ 毕业生就业率高
在新加坡私立教育机构2020/2021毕业生就业率调查中,85.3%的ERC学院毕业生在完政府认可成期末考后六个月内就业。相较于2019/2020年度调查的80.7%,提升了4.7%。ERC学院也荣幸的在全部私立教育机构最好就业率排行榜中以84.4%的成绩排列前三,同时学生们的平均薪资是新币2700。
◆ 政府认可
ERC学院是首批获得EduTrust素质教育认证的院校,这标志着学院拥有强有力的学术体探索式教学系和完善的教学流程,并在教学时坚持高质量标准。
◆ 探索式教学
我们鼓励学生勇于行动,大胆决策,ERC学院将组织学生进行校外企业参观、社区公益超过100名商业合作伙伴等活动,我们鼓励学生将学术与实践相结合,为学生提供全方位体验式教学。
◆ 超过100名商业合作伙伴
ERCI在全球拥有100个核心商业合作伙伴,让我们的学生有机会接触到各大企业,并有机会拓展自己的社交网络。为学生日后的求职创业之路奠定良好的基础。
◆ 双向学习模式-理论实践相结合
ERC学院(ERCI)成立于2003年,是一所真正关心学生教育的学院。我们将从专业知识、实用技能、性格培养三个方面提升学生的综合素质:为他们提供最相关的知识,帮助他们将知识应用于实际的企业世界,同时培养他们的品格,成为具有爱心的领导者,以实现我们——今日之生,明日领袖"的教学目标。
◆ 企业考察

◆ 顶点项目
是ERC学院特色项目,我们的国际商业伙伴在与学生交流之后,会与学生们分享目前企业所面临的各种挑战或者是发展方向。在这之后,学生们会代入企业管理者身份。进行市场调查、了解客户群,并用课堂内学到的知识进行分析论证,为企业提供有价值的解决方案。
我们致力于帮助学生迅速融入新加坡社会
就业服务
在ERC学院,我们强烈鼓励学生从第一天入学开始,就为自己的职业之路做准备。为了更好帮助学生,我们设置了职业发展的三个步骤,供学生参考。
● 理论学习
迈出第一步是最难的,但是这一步尤为重要。迈出这一步之后,你会对自己有更多的认识。ERC配备全职教师,为学生提供1对1辅导,帮助学生开始学习了解新加坡最新的商业知识,探索潜在的就业与创业机会。
● 实践项目
我们会鼓励学生继续探索舒适区外的世界。学生可以通过我们的与企业参观,嘉宾讲座以及顶点项目,扩展自己的人脉资源,在就业之前明确自己的方向。
● 领导力培养
我们通过本地社会活动,培养学生领导力思维,让学生成为未来的企业家或领导者,学校会通过本地资源帮助学生与新加坡本地雇主互动,展现他们最好的一面,并为学生找到合适的工作的机会。
学生活动

乌敏岛净岛活动

本地养老院-慈善活动

东海岸烧烤活动
● 嘉宾演讲
ERC学院启动了嘉宾演讲系列,我们邀请来自不同行业的公司管理层与我们的学生分享对当下商业环境的看法。为此,ERC学院推出了“客座演讲系列”,邀请不同行业的企业高管走进校园,讲述行业趋势和他们的经验。这样,学生们就能以参观行业以外的方式,接触到商业专业人士的观点和经验以及最新的商业趋势。

● 企业参观
我们在全球有100多个核心商业伙伴,我们的学生有机会接触大公司,并有机会扩大他们的网络。
其中一些企业包括Facebook、谷歌、Bloomberg、CNBC、联合利华、Neksen、阿迪达斯、苹果公司、Rit Cartton、StarHub等等。
我们安排学生参观这些企业,让他们接触到这个行业。这增强了他们的学习之旅,激发了他们的好奇心,并为他们提供了与现有员工互动的机会。
ERCI专业课程介绍
大学英语强化课程
PREPARATORY COURSE IN ENGUSH LANGUAGE FOR FOREIGNERS
此课程设置针对外国人的英语语言预备课程,但没有雅思等英文成绩或英文基础未达到入学测试要求的学生。ERC学院共设置四个级别英文课程,根据测试及评估标准,学生需参加相对应级别的英语强化课程。
评估体系:课堂作业+听力+口语+笔试;英文较弱的学生配有相关辅导课程;
● 学术进阶:完成对应等级的英文课程将直接进入ERCI专业课程;
● 开学时间:该课程在每年的1月,3月,6月,8月和10月开课;
● 申请条件:申请者至少15岁之上,至少具备初中文凭;
● 学制:共8个月,学生证9个月。

商业管理大学预科课程
FOUNDATION CERTIFCATE NBUSINESS MANAGEMENT
此课程招生对象为中考应届生,旨在为学生提供企业管理、行政管理和运营方面的基本知识点。通过英语、交流、研究、经济学、统计和管理知识的应用技能,学生将接触到基础但有深度的理念,从而为学生提供在商业能力方面的坚实基础。课程将强调商务技能和知识应用的实用性和现实性,从而让学生获得扎实的基础,从而追求更高水平的学习和学术认证。
● 学术进阶:完成预科后将直接进入ERCl商业管理大一大二课程;
● 开学时间:该课程在每年的1月,3月,6月,8月和10月开课;
● 申请条件:申请者需至少15岁之上,至少具备初中文凭或者o水准通过两门;
● 学制:共12个月(包括英文,英文可通过考试做减免,具体以评估结果为准)。
语言课程(6个月)
① 英文初级水平
② 英文进阶水平
③ 英文中级水平
*已达到入学条件的学生可以申请免修语言
商业课程(6个月)
商业研究与统计、经济学原理、商业管理、商业道德及可持续发展、商业报告。

商业管理大一大二课程
ADVANCED DPLOMA IN BUSINESS MANAGEMENT
高级大专课程设置主要针对商业管理和企业运营等知识方面的讨论与学习,并强调创新管理和批判性的思考能力。课程将培养学生将所学知识应用到实际项目中,教导学生如何抢占商机并为商业发展提供可行性的解决方案。整个项目还会邀请知名企业家进行讲座分享,启发学生商业创业思维,为学生未来参加社会发展做准备。
● 学术进阶:完成将直接进入UOC本科最后一年课程;
● 开学时间:该课程在每年的1月,4月,7月,10月开课;
● 申请条件:申请者需在16岁以上,至少具备高中以上文凭,或完成ERCI大学预科课程的初中毕业生。
● 招生对象:高考应届生,国内大专在读,新加坡理工学院毕业生;或完成ERCI大学预科课程的初中毕业生。
注:具体以校方评估结果为准。
创业管理专业
针对渴望自主创业或者在企业中担任领导职务的新一代具有创业精神的学生特别设计的课程。
市场营销专业
提供运营和销售管理的知识与技能,使其能够高效地满足市场的需求和挑战。
银行与金融专业
培养学生在金融与投资领域的战略性思维和分析能力。
旅游与酒店管理专业
培养学生在旅游和酒店行业开拓事业,并提供专业的实践项目让学生了解当下行情。

合作院校介绍
英国奇切斯特大学
奇切斯特大学的起源可以追溯到1839年,当时它是由奇切斯特的主教威廉-奥特创建的一所培训学院。奇切斯特大学现在以其出色的学生体验而闻名。为此,它最近被《泰晤士报和星期日泰晤士报优秀大学指南2021》评为学生对教学质量满意度前20名。根据2020年全国学生调查(NSS),奇切斯特的学生也是英国最幸福的学生之一,而其学生满意度同样位列英国前三。
该大学获得TEF银奖。其90%的研究被评为国际知名,10%的研究在最近的卓越研究框架REF2014)中被评为国际领先。其主要学科是体育、教育、创意和数字技术以及工程就业能力是其议程上的重点,该大学是大教堂集团的成员,并根据公民大学委员会的建议签订了公民大学协议。校友包括获得奥运会金牌帆船运动员萨斯基亚·克拉克和获得金牌的帕拉卡诺伊运动员艾玛·维格斯。

学位认证
在新加坡获得的英国奇切斯特大学与在英国本部所获得的文凭完全一致且具备广泛认可度。学位证书受到中国(教育部)留学服务中心的认证。
师资力量
新加坡校区有一支兢兢业业、经验丰富、高素质的教师队伍。大学任职的每一位导师都有商业管理和教学经验,理论与实际相结合是ERC学院教育理念。
教学一致
课程设置和教学水平均与英国本部保持同步,在新加坡读书的同学也是英国奇切斯特大学的校友。
英文课程
为暂时不能满足大学直接入学要求的同学开设高质量英文课程。通过后可直接进入本科、硕士课程,无需再提供雅思成绩。也可通过学校自行组织的内测来免除雅思要求。
院校排名
(1)全英教学质量前30名-《星期日泰晤士报》;
(2)教学卓越框架(TEF)金奖;
(3)《卫报》全英排名26名
(4) 英国《完全大学指南》排名前100名,完全大学指南-大学排名表2025,奇切斯特大学位列前100。https://www.thecompleteuniversityguide.co.uk/league-tables/rankings ;
本科专业
商业管理荣誉学士学位;
商业管理与金融荣誉学士学位;
商业管理与市场营销荣誉学士学位(CIM);
商业与人力资源管理荣誉学士学位。
硕士专业
国际商务理学硕士;
高级工商管理硕士。
商业管理荣誉学士学位Top-up
(全日制,学制12个月)
旨在为学生提供企业管理、行政管理和运营方面的基本知识点。通过英语、交流、研究、经济学、统计和管理知识的应用技能,学生将接触到基础但有深度的理念,从而为学生提供在商业能力方面的坚实基础。课程将强调商务技能和知识应用的实用性和现实性,从而让学生获得扎实的基础,从而追求更高水平的学习和学术认证。

商业管理与金融荣誉学士学位Top-up
(全日制,学制12个月)
本课程在讲授商业和金融知识和技能的基础上,通过财务和金融运作等课程内容,让学生对企业如何管理其财务资源有更广泛和更深的理解。学生将学习金融概念和理论应用于公司在现实生活中遇到的金融相关问题。此外,学生将进一步了解以下重要的金融决策-投资、融资、股息和风险管理一这些对创造财富至关重要。

商业管理与市场营销荣誉学士学位Top-up
(全日制,学制12个月)
我们尽可能多地纳入实践经验和专业培训,课程设置更专业化,让学生在未来职业规划中奠定良好的基础。如果你有创意,有天赋,并且喜欢团队合作,那么市场营销的世界正在向你招手。课程中我们会将真实案例带到课堂中来,并邀请资深教师剖析和讲授卓越企业市场营销的成功经验。
在课堂上,你将与小组讨论进行探索创意,让学生设计原创和令人难忘的活动。同时我们会针对不同案例的需要,模拟跨国公司商务会面流程,通过一系列的理论与实践项目相结合,帮助学生们更好的理解如何在品牌与目标群众之间建立良好的关系,让学生在未来职业规划中奠定良好的基础。该学位课程获得英国特许市场营销学会(CIM)的认证。

商业与人力资源管理荣誉学士学位Top-up
(全日制,学制12个月)
人力资源管理(HRM)是一项要求从业人员诚信、保密(因为员工信息是神圣不可侵犯的)以及高度人际交往能力的职业。要想在人力资源管理领域获得成功,仅仅拥有与人交流的天赋当然是不够的。暴露在企业管理,财务,会计和所有方面的业务都是关键的先决条件。你对员工发展、组织发展、员工保留以及积极、有动力的工作环境做出贡献的能力是企业成功的关键。因此,这些是对人力资源员工贡献的期望。

国际商务理学硕士
(全日制,学制12个月)
国际商务理学硕士(MSc)课程让学生认识当今世界商业的复杂性和多样性,旨在反映社会对跨学科知识和国际视野的日益重视,培养学生综合性理论知识和应用技能。

高级工商管理硕士学位
(全日制,学制12个月)
本EMBA课程的宗旨是让学生从全局高度看待问题,了解组织内部、利益相关者、供应商和社区生活的动态和整体性。学生将学会纵观全局,培养自己的实用领导方法,开展业务咨询和研究项目,考虑影响实际决策的因素,通过推销、商业案例和对话传达强有力的想法,掌握一系列工具、创意流程、解决问题的技巧和资源。

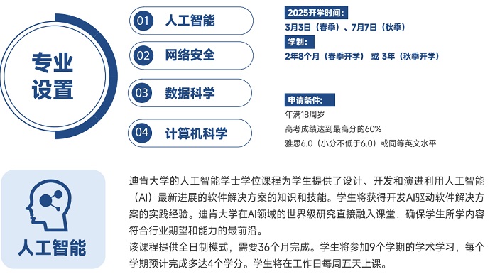
澳大利亚迪肯大学
DEAKIN UNIVERSITY
建于1974年的迪肯大学(Deakin University).坐落于澳大利亚维多利亚州,以澳大利亚第二任总理阿尔弗雷德迪肯(Alfred Deakin)的名字命名,是一所由联邦政府投资承办的顶尖公立大学,也是澳大利亚科技大学联盟成员之一,还是“澳大利亚本地学生人数”最多的公立大学,包揽了全澳州教育质量第一、学习资源第一,学生服务优秀,连续14年学生满意度排名领先等众多荣誉。
迪肯大学拥有四大实体校区,位于澳大利亚墨尔本(Melbourne)、吉朗(Geelong)等城市。以学生为中心,以实践型教育为特色,优质的师资团队,前沿的教育资源,现代化智能校园,重视学生创新思维和职业技能的培养。它在多个全球大学排名中表现突出。根据2025年QS世界大学排名,迪肯大学位列全球第197位,这一成绩体现了其在全球教育领域的卓越地位。迪肯大学以其高质量的研究成果、优秀的学术环境和对学生就业能力的重视而受到认可。







ERC创业管理学院升学路径
课程介绍

中国学生升学规划

升学路径与时间

以评估为准
新加坡升学

毕业后去向
● 升学ENTER A HIGHER SCHOOL
ERC创业管理学院高度重视学生的升学发展,致力于为毕业生提供多样化的深造机会。学院鼓励并支持学生在完成本科学业后,继续追求学术上的卓越,无论是选择在本院攻读硕士学位,还是申请进入世界顶尖大学继续深造。通过精心设计的课程和个性化的指导,ERC创业管理学院确保学生具备必要的知识和技能,以满足更高学术层次的要求,并在竞争激烈的学术领域中脱颖而出。
在ERC学习,并通过努力获得二等上荣誉学士学位,这将极大有助于学生成功申请QS200左右大学的更高学位学习机会。
● 就业OBTAIN EMPLOYMENTOBTAIN EMPLOYMENT
新加坡私立教育领域竞争激烈,而我们学校凭借其卓越的就业辅导和学习机会,成功地将学生的就业率稳定在新加坡私立学校的前三名。这一成就得益于学校对教育质量的持续投入和对学生职业发展的重视。学校提供的就业辅导服务不仅包括职业规划讲座、模拟面试和简历工作坊,还与行业合作伙伴紧密合作,为学生提供实习和就业机会。此外,学校还不断更新课程内容,确保学生能够掌握最新的行业知识和技能,以满足市场需求。这些努力共同作用,帮助学生在毕业后顺利过渡到职场,实现个人职业目标。
● 创业ENTREPRENEURSHIP
新加坡ERC创业管理学院(ERCI)以其卓越的教育品质和实践教育的重视,被誉为商业精英的'梦工厂'。学院不仅传授最新的商业理论,更注重将知识转化为实用的技能,培养学生的社会责任感和积极价值观。ERCI紧跟商业脉搏,确保学生站在时代前沿,迎接未来挑战。ERCl的课程设置强调理论与实践的结合,以及国际视野的培养,让学生在全球化的舞台上大展拳脚。此外,ERCI的老师积极支持学生的创业梦想,不断提供技术,咨询,资金方面的保障,为学生的创业保驾护航。

常见问题
一、申请条件
英国奇切斯特大学:本科课程
开学时间:1月,4月,7月,10月
课程时间:28个月
申请条件:
◆ 申请者需年满16周岁;
◆ 高考应届生或持有同等学历;
◆ 雅思5.5或同等英文水平,也可通过学校英文内测;
◆ 其他情况需发给大学评估,以评估结果为准。
英国奇切斯特大学:研究生课程
开学时间:2月,5月,10月
课程时间:12个月
申请条件:
◆ 年满20周岁;
◆ 雅思6.5(小分不低于6.0)或同等英文水平,也可通过学校英文内测;
◆ 受认可的本科文凭;
◆ EMAB申请2年以上管理层工作经验以及个人简历;
*◆ 专科起点:申请人需年满30岁,有8年工作经验,其中5年以上管理岗;一切以评估结果为准。
二、新加坡的生活费和学费

三、申请资料清单以及说明
本地学生
申请人应提供以下文件并如实填写申请表格:
● 2张近期的彩色护照照片
● NRIC身份证复印件(正面和背面)
● 所有学历证书及成绩单的复印件
● 如果您现在有保险,请提供医疗保险证明
● 申请费不可退还,价格详情请参阅
国际学生
国际学生申请需提供以下申请文件及申请者本人签名的申请表格:
◆ ICA新加坡移民局申请表格16(学生证申请表)
◆ ICA新加坡移民局申请表格V36(有关申请人的其他信息)
◆ ICA新加坡移民局申请表格V39S(担保人申请表)仅在拥有当地担保人时才需要填写*
◆ 申请人护照首页复印件**
◆ 护照尺寸近期白底照片3张
◆ 申请人出生公证书(中英文)*
◆ 申请人英语考试/雅思/托福/托业考试成绩副本(若有);
◆ 申请人最高学历公证书(中英文);
◆ 申请人最高学历成绩单公证书(中英文);
◆ ERC创业管理学院课程申请表;
◆ 银行存款证明(中英文,人民币定期存款不少于16万)。
◆ 父母的工作证明**(带公司抬头和落款签章,注明父母出生年。
备注:
● 申请人应确保所有非英文的支持文件正确翻译并认证/公证。
● 来自任何需要签证的国家的申请人必须提交以上文件,以作为ICA新加坡移民局对学生签证申请的评估材料。建议不需要签证的国家的申请人同样提交上述文件,以备移民厅抽查。
四、申请流程

注:材料审核及录取截止时间为开学前一个半月,以官方通知为准。
五、成功升学
毕业后ERC学院会为在校生提供全面的升学规划和就业指导。
学术部密切关注学生学习情况,助力学生获得二等一及以上学位,托举学生冲刺世界顶尖名校硕士。

毕业证书样本及中留服认证案例

六、2025年新加坡ERCI管理学院信息表



常见问题回答
一、为什么在新加坡读,拿到的是英国的文凭,这正规么?
是正规的,毕业证跟本校完全一致,并且可以获得中国留学服务中心(CSCSE)认证。
其实,在A国读拿B国文凭这种情况,还是挺常见的,在国内,这种模式称为“中外合作办学”,比如本科常见的4+0,硕士常见的2+0,都是在国内拿国外大学文凭,文凭同样受认可。其本质与新加坡的情况是一样的,只是不同地区称呼不同,国内叫中外合作办学”,新加坡叫第三国文凭”,马来西亚叫双联课程”。内核都是国外高校,在本国高校上课,发国外文凭,如果感觉有点绕,也可以简单理解为国外高校在本地的分校。不过值得注意的是,并不是所有的此类项目,都可以获得认证,国内有涉外监管信息网,对于国外的高校,有中留服,必须是这两个网站备案的项目,才可以认证。
国内的项目查询涉外监管网:https://jsj.moe.gov.cn/
新加坡认证项目归中留服管辖:https://zwfw.cscse.edu.cn/cscse/lxfwzxwsfwdt2020/xlxwrz32/tzgg61/410719/index.html
另外,新加坡教育部也有一个监督办学质量的系统,EduTrust。只有经过"EduTust认证的非公立院校才算是新加坡认可的学校,能合法招生,在获得"EduTrust"认证之后如果出现违规的情况,甚至会终止授予的EduTnust"认证。EduTrust最高为4年认证,ERC创业管理学院就在此列。历年毕业生,也均获得中留服认证,是合法合规的正规项目,大家可以放心报考。
二、本科为什么时间这么短,是不是不正规?
我们知道ERC创业管理学院的本科时长在28个月,在国内本科需要4年的情况下,新加坡实际只有2年半时长。但是这并不意味着,项目不正规,有以下几点原因:
1、国内外本身教育制度就有差异,留学主要国家如英国、澳洲等,本科本身就是3年,英国现在部分高校也变成了2年制,这是教育体制的差异,并非不正规;
2、由于自然环境的原因,新加坡的学校是没有寒暑假的,每个学期之间相隔大概半个月的休息时间,而且每年是三学期制,而国内的每年两学期中间有寒暑假。英国本部,也是有寒暑假的,每年2学期,3年共6学期,而在新加坡每年3学期,同样的6个学期,新加坡2年多的时间就上完了。
3、在新加坡就读,发放的毕业证书,与英国本部完全相同(可参看上条),这也说明了项目的正规性。
本科毕业时间短,最显著的好处就是节省时间,其次节省费用。虽然听起来是废话,但是更快的毕业速度意味着更早的攻读硕士或更早的参加工作积累经验,我们知道,时间是最宝贵的也是最公平的,很多机会的窗口期,就那么一段时间,早毕业一两年可能在人生机会上的差距会非常大。同样是本科硕士,在国内攻读,18岁上大学22岁本科毕业25岁硕士毕业,而在新加坡同样18岁上大学20岁就可以本科毕业21岁硕士毕业,整整差了4年时间!
三、有人说新加坡初中生就能读本科,该信息是否可靠?
新加坡初中生并不能直接读本科,但是通过大学预科课程进入。初中毕业生,在完成ERC的大学预科课程 ( 时长6个月,学习科目:1商业研究与统计;2经济学原理;3商业道德;4商业报告 )后,可以进入本科学习(时长28个月),也就是可以跳过高中,直接读本科。当然前提是,英文符合要求。之所以可以这样,是因为新加坡与中国教育体制不同,新加坡的升学路线更为灵活。
Ps.完成高二或同等学历的同学,也可以通过预科的形式,进入本科。
四、ERC-奇切斯特大学的毕业难度如何?未来出路怎么样?
ERC-奇切斯特大学的课程(不论本科还是硕士)大部分采用论文+演讲的考核形式,不设置纸质期末考试,学术部老师会对每一位同学的论文、作业提前认真审核指导,助力同学们顺利完成学业。
有志于深造,冲刺世界顶尖名校硕士的同学,本科段在ERC学院可以大概率的拿到二等一/一等学位,积极托举同学们进入港三新二、G5、王曼爱华、澳八大等世界顶尖学府。
本科/硕士毕业的同学,想留在新加坡工作的,毕业前ERC学院会组织大量的企业校招,校内也有管培生计划,助力同学们留在新加坡工作;对于想创业的同学,提供全方位创业顾问指导(校内老师全程指导,免费)。
学成回国的同学,本硕毕业证书可受留服中心认证,享受落户、人才引进等留学利好政策。考公、考编、进国企事业单位,路径畅通清晰。
申请新加坡留学请致电#丁丁留学(同微信):15821224403/ 18769727758/ 18769727787;
微信:ddedush123.












